首页
关于米兰体育
研发与创新
研发创新
质量管控
智能制造
产品中心
精密仪器
电芯充放电测试
模组充放电测试
PACK充放电测试
保护板/BMS测试
成品/EOL测试
功率半导体测试
通用仪器仪表
辅助测试设备及软件
智能装备
自动化产线
自动测试线
化成分容
充换电
交流桩
一体式直流充电桩
智能柔性充电堆
集中式超级充电系统
光储充检超级充电站
智能检测换电柜
智慧能源
储能变流器
变流升压一体机
电池检测服务
电池检测服务
后服务市场
后服务市场
新闻资讯
公司新闻
行业动态
渠道合作
渠道查询
渠道招募
价格公示
投资者关系
公司公告
投资者教育与保护
投资者联系
联系米兰体育
联系米兰体育
人才招聘
取消
首页
关于米兰体育
研发与创新
研发创新
质量管控
智能制造
产品中心
精密仪器
智能装备
充换电
智慧能源
电池检测服务
后服务市场
新闻资讯
公司新闻
行业动态
渠道合作
渠道查询
渠道招募
价格公示
投资者关系
公司公告
投资者教育与保护
投资者联系
联系米兰体育
联系米兰体育
人才招聘
快速检索
测试设备
仪器仪表
智能装备
充电桩
储能变流器
充电站
中文
/
EN
股票代码:300648
中文
EN
首页
>
投资者教育与保护
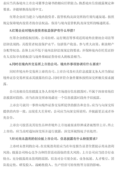
深交所创业板改革:上市公司信息披露 ABC
2020-10-20
分享文章:
最新消息
1970-01-01
投资者教育与保护
纪念现行宪法公布施行四十周年
2022-12-04
1970-01-01
投资者教育与保护
“5·15全国投资者保护宣传日·走进上市公司系列”活动在米兰体育股份举办
2022-05-15